注意了!今天开始浦东机场严控随身行李大小!

书包资讯| 2025-05-27| 0

重要通知

9月1日起,各航空公司将与浦东机场全面加强旅客手提超规行李物品的检查,并在候机区入口处设置管控环节,请准备乘机出行的旅客提前与航空公司确认手提行李限额,超规行李物品请在办票时尽早托运,以免耽误行程。

航空公司托运行李箱尺寸要求_浦东机场行李检查加强_航空公司行李限额确认

视觉中国图

据介绍,飞机客舱行李架空间和承重有限,超规手提行李可能导致行李架在飞行中打开,影响飞行安全。此外,超规手提行李还会增加客舱通道占用时间,影响登机效率和秩序。

记者询问了各航空公司,这次加强旅客手提超规行李物品的检查,并不意味着航空公司改变了随身行李方面的规定,只是更严格地执行原有规定。

例如,国航表示,关于国航手提行李的数量等方面的要求与以往相比没有任何变化,只是根据民航局的要求,考虑到航班正点率、登机秩序以及安全方面的原因,重申和强调了严格控制随身行李大小的要求。

航空公司托运行李箱尺寸要求_航空公司行李限额确认_浦东机场行李检查加强

视觉中国图

之前,有的航空公司在执行手提行李规定上比较宽松,有的经济舱旅客随身携带了2件行李,或者行李箱尺寸“超标”,也能顺利登机。今天起,加强检查后,上述行为将不再允许,超规行李会被要求重新回到值机柜台办理托运。

需要提醒旅客的是,各航空公司在手提行李方面的规定不尽相同,头等舱、公务舱和经济舱之间有差别,国内航班和国际航班也不一定一致。

例如,东航规定,国内航班头等舱可以随身带2件行李,公务舱和经济舱则只能带1件随身行李,每件行李都要求重量不超过10千克,行李三边不超过55厘米、40厘米、20厘米;而春秋航空规定,所有舱位只能免费携带1件随身行李,重量不超过7千克,三边不超过30厘米、20厘米、40厘米。

旅客可通过所乘航空公司官网、服务热线、APP、微信等渠道详细了解更多手提行李规定,各航空公司值机区域也设有“超规行李限制框”,方便大家提前自查。

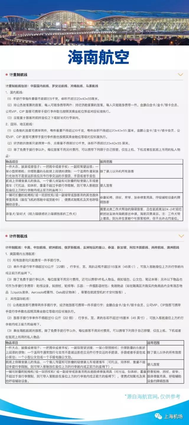
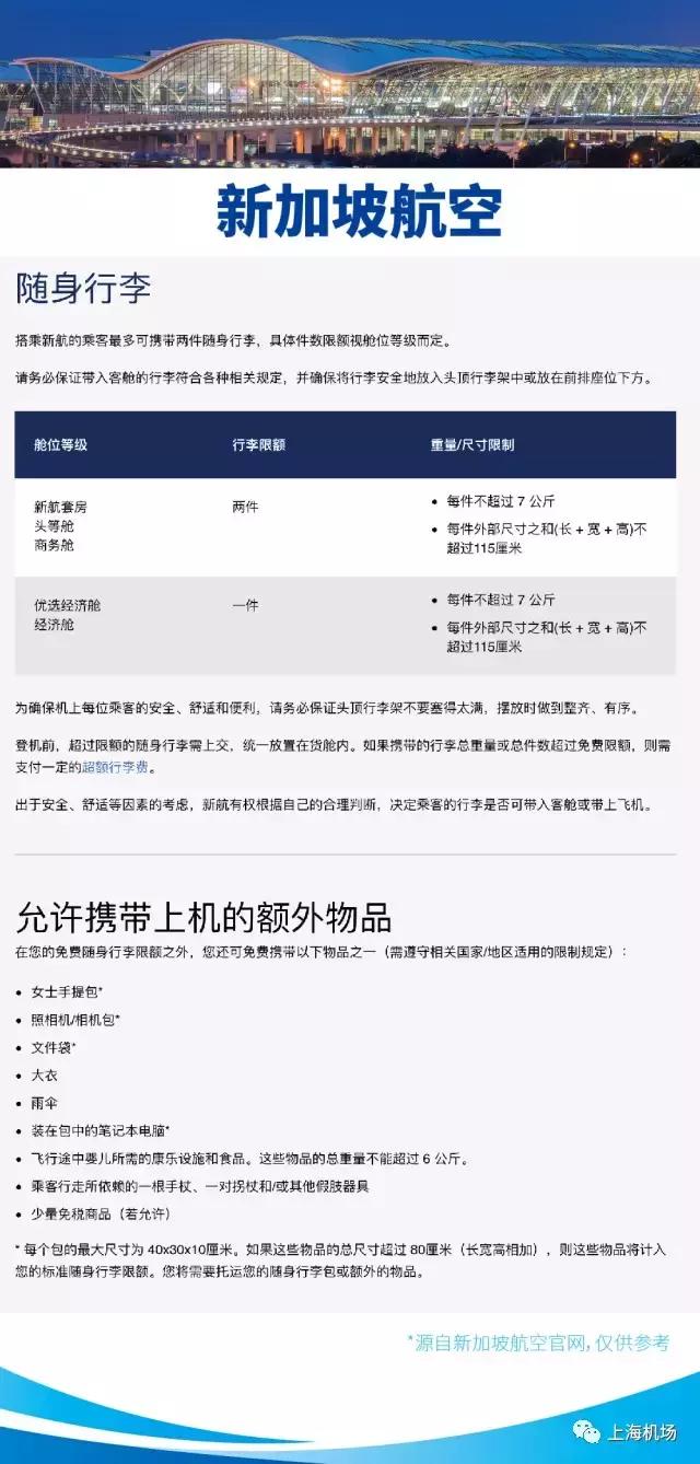
部分航空公司关于手提行李的规定:

点击可看大图↓↓

航空公司行李限额确认_航空公司托运行李箱尺寸要求_浦东机场行李检查加强

航空公司托运行李箱尺寸要求_浦东机场行李检查加强_航空公司行李限额确认

浦东机场行李检查加强_航空公司托运行李箱尺寸要求_航空公司行李限额确认

航空公司行李限额确认_航空公司托运行李箱尺寸要求_浦东机场行李检查加强

浦东机场行李检查加强_航空公司托运行李箱尺寸要求_航空公司行李限额确认

航空公司行李限额确认_航空公司托运行李箱尺寸要求_浦东机场行李检查加强

航空公司行李限额确认_航空公司托运行李箱尺寸要求_浦东机场行李检查加强

航空公司行李限额确认_航空公司托运行李箱尺寸要求_浦东机场行李检查加强

航空公司行李限额确认_浦东机场行李检查加强_航空公司托运行李箱尺寸要求

相关推荐

汉客行李箱怎么样?大容量设计与便捷开合功能了解一下

汉客(HANKE)品牌,一直以来秉持着优雅与实用的设计理念,致力于为消费者提供高质量的旅行箱包产品。在快节奏的现代生活中,行李箱早已不仅仅是出行的工具

书包资讯 124 2025-05-27

女子大闹上海浦东机场!“你们就穷到这种程度了吗?”

8月21日,在上海浦东机场春秋航空一趟飞往日本的航班登机时一女性旅客的随身行李箱超规2厘米被要求支付700元超规行李费该..._新浪网

书包资讯 78 2025-05-27

行李箱多少寸可以带上飞机,附管理规定

行李箱只要在20寸以内就可以带上飞机,并且行李箱的重量也不能超过五公斤。如果行李箱比较大的话建议办理行李箱托运手续,一般购买飞机票的时候都会赠送免费的托运重量额度。

书包资讯 138 2025-05-27

女子大闹机场! “你们就穷到这种程度了吗?”最新回应

女子大闹机场! “你们就穷到这种程度了吗?”最新回应,旅客,航班,客舱,机票,机场,春秋航空,航空公司,公共交通工具

书包资讯 150 2025-05-27

女子携20寸行李箱登机被指超标,无奈取出行李将空箱花48元托运,首都航空回应

极目新闻记者王灿“在登机前因行李箱超规被拦下,被迫在柜台前当场开箱,把箱子清空后,再手提大包小包狂奔登机,全程像逃难一样狼狈。”近日

书包资讯 113 2025-05-27
微信二维码